亚新炸金花体育彩票投注站设备_广东多所高校,接连发声!
近日,受台风“杜苏芮”影响,多地出现强降雨天气,部分地区汛情严重,变成东说念主员伤一火和财产耗损。广东多所高校接踵发声:受灾学生可向学校肯求援手。
中山大学
8月2日,据“中大学工”音书:学生如遇台风暴雨导致人命和财产安全受到伤害,请实时关系学院带领员,学校将为有需要的同学提供临时艰辛援手。
华南理工大学
8月3日,据“华南理工大学”音书,学生如因当然灾害或突发事件影响学习与生计,请实时与学院带领员敦朴关系,也不错拨打学校暑期学生资助热线电话(020-87110693),向学校提倡专项临时艰辛援手肯求。
暨南大学
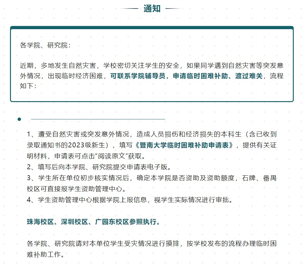
7月31日,“暨南大学学生学习与发展”发布对于学生暑期因当然灾害等情况肯求临时艰辛援手职责的讲述:淌若同学遇到当然灾害等突发不测情况,出现临时经济艰辛,可关系学院带领员,肯求临时艰辛援手、度过难关。
华南师范大学
据“晚安华师”8月3日音书:近日,防汛场所严峻,华师来源进军临时艰辛援手,对因灾害天气受影响的学生给以帮扶挽回,切实保险学生平时的学习生计。
广东工业大学
今天(8月4日),广东工业大学发布讲述称,为匡助受灾学生缓解家庭经济艰辛,现决定面向有需要的同学绽开台风洪涝受灾学生临时艰辛援手专项肯求。
皇冠hg86a
广东外语外贸大学
文化8月3日,据“广外学生资助”音书,学校现已来源进军临时艰辛援手,如各学院有学生因台风洪涝灾害导致家庭经济出现艰辛,可向学校肯求临时艰辛援手。
广东金融学院
体育彩票投注站设备据“广金学工”8月2日音书:如同学们家中因当然灾害变成东说念主员伤害或财产耗损,导致家庭经济出现临时艰辛,可实时向带领员敦朴线路情况,向学校提倡临时艰辛援手肯求。
广东医科大学
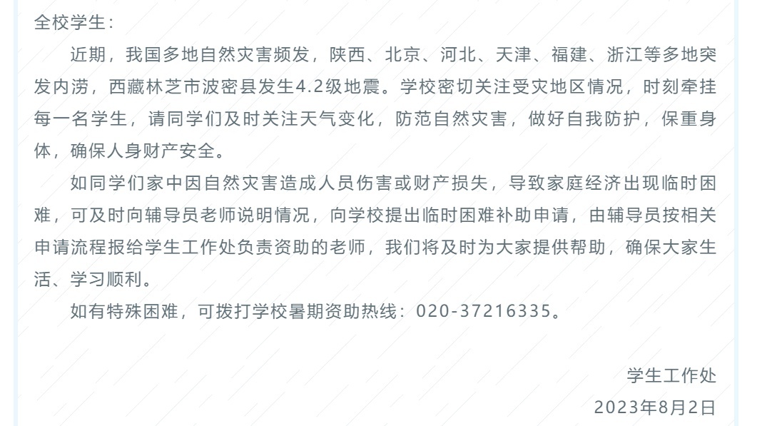
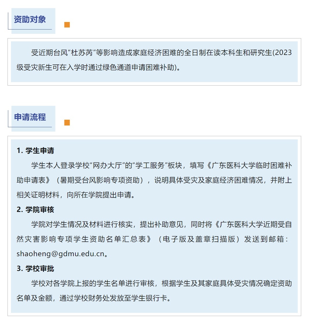
今天0时傍边,据“广东医科大学”音书,为加强精确资助,匡助受灾学生纾困解难,学校决定来源近期受当然灾害影响专项学生资助职责。
广东药科大学
据“广药大学工”8月3日音书:同学家中若因台风、暴雨等当然灾害或遭受其他不测、突发、临时性艰辛,变成东说念主员挫伤和经济耗损,出现临时经济艰辛,可与学校带领员关系,肯求临时艰辛援手。
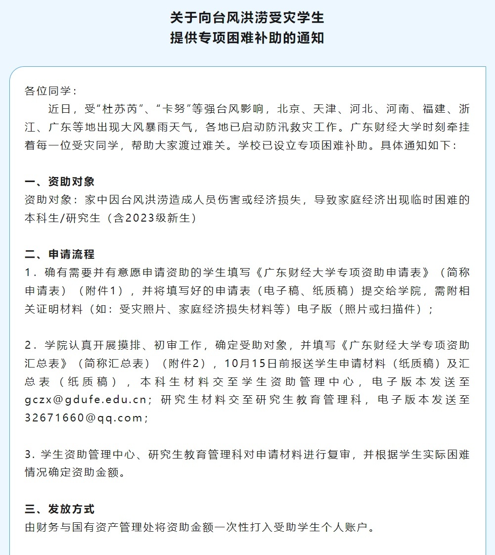
广东财经大学
8月3日,广东财经大学学生处发布“对于向台风洪涝受灾学生提供专项艰辛援手的讲述”。
网上赌博深圳大学
8月3日,据“SZU学生资助”音书,为匡助在极度工夫因台风灾害而产生经济艰辛的学生度过难关,学校决定来源2023年台风灾害专项资助职责。
此外,国内多所高校近日也发布了相通法度。
清华大学
近日,受“杜苏芮”“卡努”等强台风影响,北京、天津、河北、河南、福建、浙江、广东等地出现大风暴雨天气,各地已来源防汛救灾职责。清华大学已成就临时艰辛援手,腾达、须生均可申领。
中国政法大学
全球范围内神经介入诊疗技术的创新,正在彻底改变脑卒中等脑血管疾病的治疗和干预手段,神经介入手术已成为脑血管疾病的主流治疗方案。
为精确作念好受灾学生挽回帮扶职责,匡助受灾学生及家庭度过难关,学校现开展暑期受灾学生家庭受损情况排查职责,并通畅“抗灾临时艰辛援手”肯求通说念,后续如因灾情原因产生家庭经济艰辛的,可肯求临时艰辛援手。
天津大学
同学们家中若因台风、暴雨等当然灾害或其他不测、突发、临时性艰辛,变成了东说念主员挫伤和经济耗损,出现了临时经济艰辛,可与学校带领员关系,肯求临时艰辛援手,匡助度过灾害艰辛(2023级刚拿到登科讲述书的腾达也可肯求)。学校将实时为环球提供匡助,科罚经济艰辛。
亚新炸金花华东师范大学
学生如因洪涝灾害变成东说念主员伤害或经济耗损,导致家庭经济出现临时艰辛,可在学生资助经管中心网站后台肯求临时性艰辛援手。此外,如有同学遇到其他种种进军灾害、突发事件(不限于洪涝灾害),均可请实时关系场所学院的带领员肯求。
上海交通大学
为实时向遇进军灾害的学生提供矜恤和匡助,特向举座交大东说念主(含2023级腾达)公告:学校临时艰辛援手通说念随时绽开,如您及您的家庭遇到种种进军灾害、突发事件(不限于台风灾害),请第一时分将情况讲述您场所院系的想政老师、带领员,同期可向学校肯求临时艰辛援手。
山东大学
学校已于7月5日开启了暑期专项灾情援手职责,如家庭遭受进军灾害等突发情况,可与带领员敦朴关系肯求灾情援手。
厦门大学
为保险受灾家庭学生学习和生计,学校成就临时艰辛援手资助时势。资助对象:因近期当然灾害导致家庭经济出现艰辛的在校全日制(全脱产学习)本科生、商讨生。
据悉,某足球明星体育赛事期间私下下注,结果赢得一大笔钱,遭到严重惩罚。大连理工大学
学校针对学生败落家庭因病/因灾/因首要变故产生的,惯例资助样式无法科罚的临时艰辛,诞生临时关爱补贴。学校现已来源汛期专项临时关爱补贴肯求。
太平洋在线官方网站(中国)有限公司bet365足球中南大学
为积极叮咛并实时为我校学子提供矜恤和帮扶,学校来源济急资助职责,同学们如家中因洪涝等当然灾害变成东说念主员伤害或经济耗损,导致家庭经济出现临时艰辛,可向学校肯求临时艰辛援手。
来源:南边网轮廓南边皆市报、N视频报说念,封面图源视觉中国
裁剪:小麦 crown皇冠哥





















